Instance Verification Kit (IVK)

spin lock @ [30856+27+/linux-3.19-rc1/drivers/usb/host/ohci-hcd.c]
Instance Signature: lock

The Matching Pair Graph:


Function Name
Control Flow Graph (CFG)
Events Flow Graph (EFG)
Source Correspondence
ohci_bus_resume [9148+15+/linux-3.19-rc1/drivers/usb/host/ohci-hub.c]
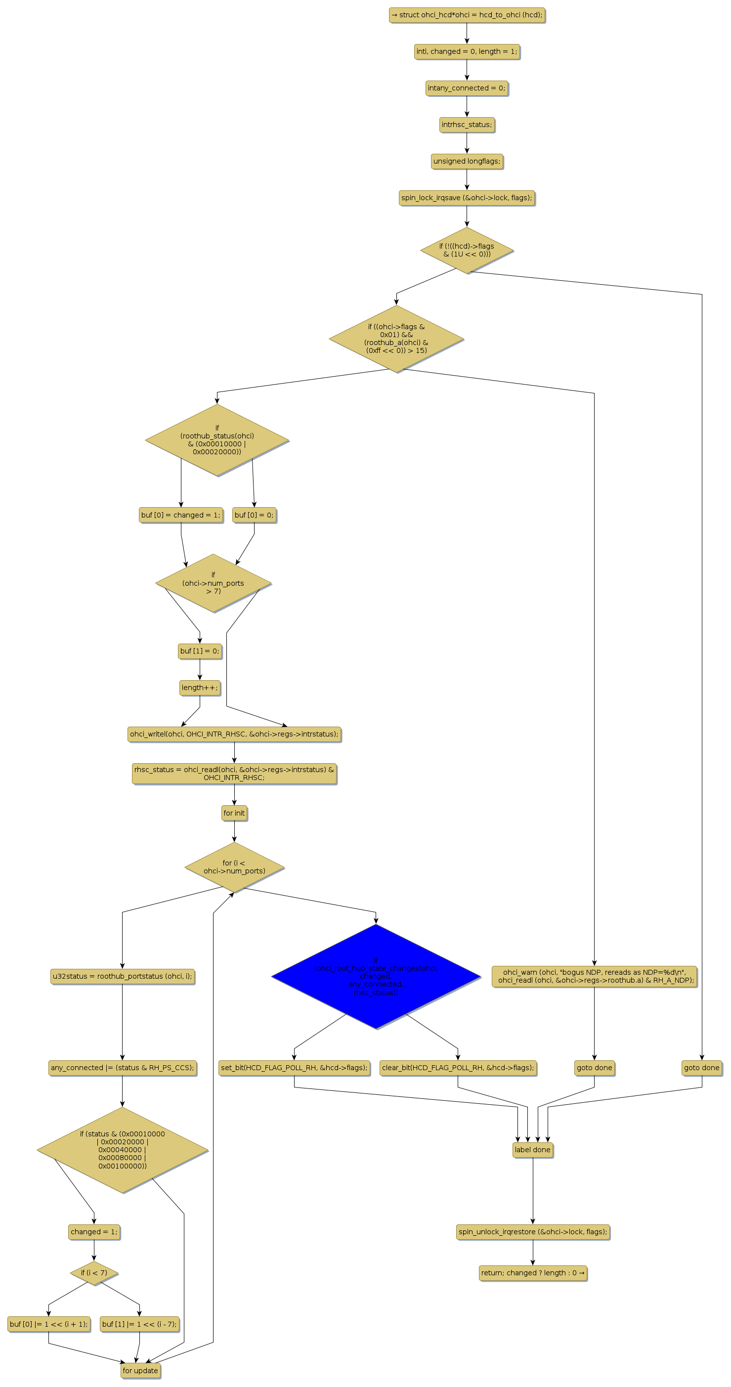
ohci_hub_status_data [12871+20+/linux-3.19-rc1/drivers/usb/host/ohci-hub.c]
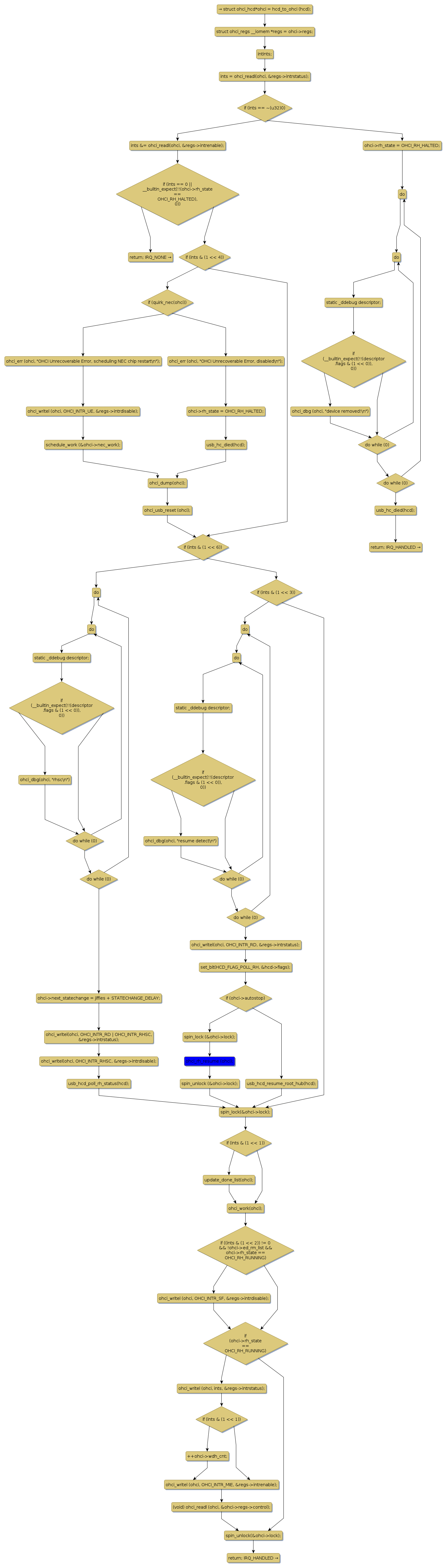
ohci_irq [23753+8+/linux-3.19-rc1/drivers/usb/host/ohci-hcd.c]
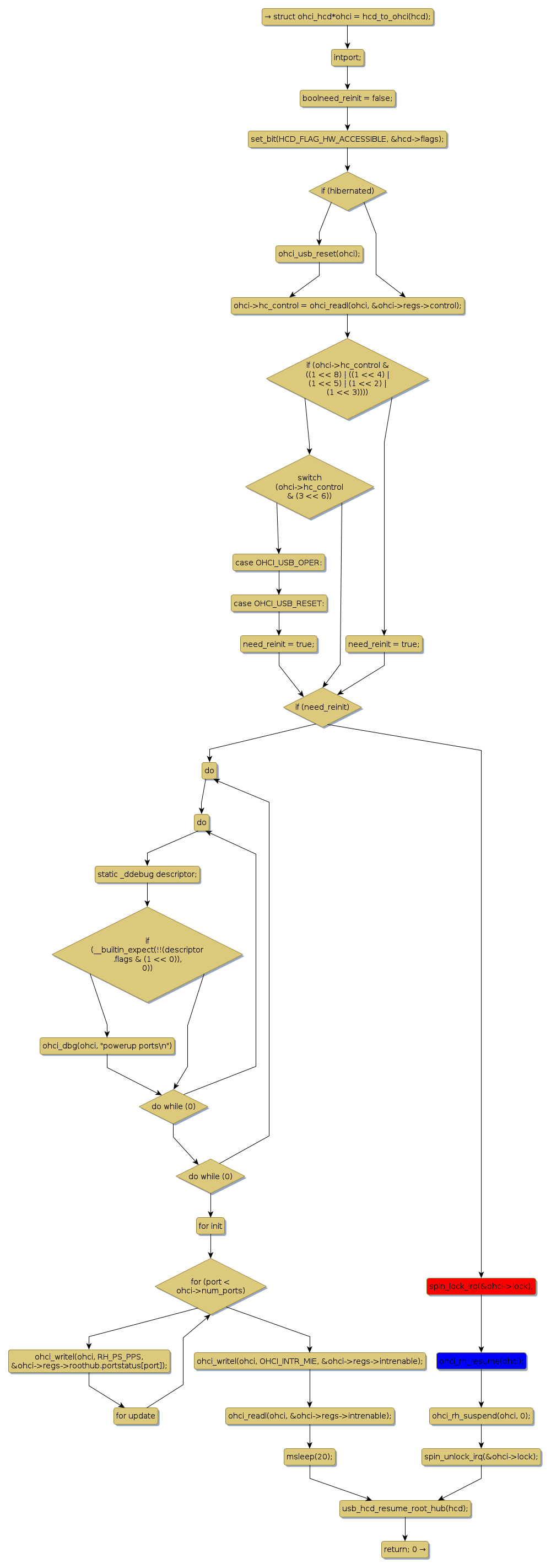
ohci_resume [30139+11+/linux-3.19-rc1/drivers/usb/host/ohci-hcd.c]
ohci_rh_resume [4244+14+/linux-3.19-rc1/drivers/usb/host/ohci-hub.c]
ohci_root_hub_state_changes [9678+27+/linux-3.19-rc1/drivers/usb/host/ohci-hub.c]